Free Will Is Real
The question of whether or not we have free will has been pondered by philosophers, psychologists, theologians, neuroscientists, and by many of us in our own conversations and thoughts. Nearly two thousand years ago, the Stoic philosopher Epictetus declared, “You may fetter my leg; but not Zeus himself can get the better of my free will.”1 But Epictetus also believed in a deterministic world where each event is determined by preceding causes. How can this apparent contradiction be resolved?
In the 1940s, Bertrand Russel saw no reason that human volitions would not also be determined in the same way that inanimate processes are determined. Further, he saw the determined nature of volitions as incompatible with a person being the true source of his own actions. Russell supposed that an evil scientist could, by use of psychoactive drugs, manipulate a person to perform certain actions. And this hypothetical manipulation did not seem to Russell so different from normal life, where people are manipulated to do what they do by natural causes outside their own control.2
Fifty years after Russell published his critique of the Stoic notion of free will, several other philosophers made the same argument.3, 4, 5 Today, the continued quandary contributes to a sustained lack of consensus on free will. According to surveys, most people—including most philosophers—believe in some form of free will, most under the rubric of compatibilism.6, 7 Novelist and Nobel Laureate Isaac Bashevis Singer summed up the dilemma, “We must believe in free will, we have no choice.”
However, the debate still rages in the world of academic philosophy, in a broader audience reached by podcasts and popular books written by scientists, and among readers of Skeptic. Here I will try to convince you that free will is real and not an illusion. I’ll argue that far from being exemplars of rationality and skepticism, the main arguments against free will make unjustifiable logical leaps and are naïve in the light of cutting-edge scientific findings.
Throughout the philosophical literature,8 resolving the question of whether or not we have free will has often revolved around two criteria for free will:
- We must be the true sources of our own actions.
- We must have the ability to do otherwise.
I argue that humans meet both criteria through two concepts: scale and undecidability.
Scale and the True Sources of Our Actions
In an article in The Journal of Mind and Behavior,9 I argued that many of our actions are caused by our wills; that is, by our conscious desires and intentions. This is not disputed by most (what I’ll term) free will deniers. They more often dispute that our wills are free, not that we have wills and that our actions often follow from our wills. Sam Harris, one such determinist with a large general audience, has said that the subjectively felt intention to act is the proximate cause of acting. Harris makes the same basic claim as renowned scientist Francis Crick,10 philosophers such as Bertrand Russell11 and Derk Pereboom,12 and many others. They claim that in addition to the proximate cause (the will), our actions have ultimate causes lurking behind them that are the relevant causes to consider when judging whether or not our wills are free. The ultimate causes beyond and beneath the surface of our wills, they argue, make them unfree. What are these ultimate causes? Harris identifies genetics and environmental influences as “the only things that contrive to produce” his particular will.13 Molecules beyond DNA have also been offered as ultimate causes of our decisions. Biologist Jerry Coyne argued that, “Our brains are made of molecules; those molecules must obey the laws of physics; our decisions derive from brain activity.”14 Robert Sapolsky, a prominent neuroendocrinologist, is publishing a book this year, detailing many such mechanisms that, it is claimed, obviate the role of willed choices.15
My mind does not exist as a molecule nor as a historical epoch, nor as a socioeconomic class. Yet my mind does exist.
What’s wrong with this line of reasoning? Consider the following question as an analogy: Are apples red? Suppose we all agree that apples have color. The question is whether the color is red or non-red. To answer the question, determinists would look beyond the proximate color of the apple. Realizing that the apple is nothing but atoms, they would examine many of the carbon atoms on the surface of the apple. They find that not a single carbon atom is red. Since none of the atoms are red, and the apple is nothing but atoms, they would conclude that the apple can’t be red. The error is that though they agree the apple has a color, they try to examine the nature of the color at a scale (a carbon atom is smaller than the wavelength of red light) where color is incoherent. The fact that they found no redness at that scale shouldn’t lead them to conclude anything about the color of the apple.
Likewise, the fact that determinists find no personal authorship or freedom in the actions of molecules shouldn’t lead them to conclude anything about the nature of the will. We agree that we have wills, that we have subjectively experienced intentions that influence our actions. The question is whether our will is free or unfree. To look at molecules for the answer is a scale mistake. DNA and neurotransmitters observed at the molecular scale exhibit no will whatsoever. With that knowledge, is it compelling that they exhibit no free will? No. That should tell us that determinists are looking at the wrong scale to find answers about the will, just as looking for answers about redness at a scale where color is not meaningful.
The right scale for finding answers to the question of apple redness is the apple scale, not the atom scale. The right scale for finding answers to the question of freedom of the will is the agent scale, not the molecule scale. Searching the molecule scale is just one example of this error. There are many other wrong scales where a confused determinist might look for answers about the will. He or she may zoom out temporally into an irrelevant timescale, including the time before the will in question existed. In the above analogy, this would be like conceptualizing the apple as merely a step in a process of agricultural industry. Since agricultural industry is not red, should we conclude that the apple is not red? The question about the will can only find its answers from a scale where the will exists as a will. Expanding the timescale to include the time before the person was born renders the question incoherent.
If we keep our analysis in the scale where the individual agent exists, not zooming too far in nor too far out in space, time, or level of organization, then the primary and ultimate cause of my actions is me. The will emerges from the complex interactions of many small parts. It’s literally not true to say that it’s caused by any particular small part. It is caused by many small parts, but only when taken together all at once. And that’s the same thing as the whole person. So my thoughts and actions are deterministically caused by me. The molecules of which my brain is made are simply irrelevant to this fact. So I am the true source of my own actions, and there are no other “ultimate” causes. My mind does not exist as a molecule nor as a historical epoch, nor as a socioeconomic class. Yet my mind does exist. René Descartes’ “I think therefore I am” convinces me of this.16 In order to claim that my choices are really caused by a molecule or a historical epoch, one must refer to the dynamics of a scale where I (that is, my mind) cannot be found. Eliminating the mind from the analysis is not a valid way to answer a question about the mind.
The Ability to Do Otherwise
There is a temporal asymmetry in the question of whether I could have done otherwise. In the question’s typical form, it is backward-looking. It asks about what could have been in the past, and, at first, it seems like a coherent question. I did one thing yesterday, and we wonder if I could have done something else. But what if we wanted to figure out whether or not I’ll have free will tomorrow? From that temporal angle, the question of the ability to do otherwise stops making sense. In a forward-looking sense, the question becomes manifestly nonsensical. Can I do otherwise in the future? Otherwise? Other than what? Other than the thing I will do? The question stipulates that I will do a certain thing, and simultaneously asks whether or not I can avoid doing that thing. The stipulation contained within the question makes the answer trivial. No, of course I can not do something other than the thing I will do. In order for the question to have any significance in the forward-looking tense, it must be modified. The question can not directly stipulate that I will do a certain thing. The question must ask whether or not I can do something other than what I’m expectedto do, not other than what I will do.
The will emerges from the complex interactions of many small parts. It’s literally not true to say that it’s caused by any particular small part.
Human choice is temporally asymmetric and must be analyzed as such. This point could be missed without properly situating our analysis at the correct scale. An inappropriate focus on the dynamics of little particles could obscure the truth. The laws of physics that describe or govern the interactions of particles do not specify a direction of time. If we could watch a video of two protons colliding, we would have no way to know whether the video was being played forward or in reverse. This is called time reversal symmetry. This symmetry holds true in a wide variety of particle interactions.17 Time appears asymmetric only at scales where emergent phenomena transpire. Large collections of particles obey the second law of thermodynamics, which is not time reversal invariant. As astrophysicist Matt O’Dowd put it, “Zoom in to individual particle interactions and you see the perfect reversibility of the laws of physics. But zoom out, and time’s arrow emerges.”18 A consideration of scale leads to a recognition of temporal asymmetry in human choice.
In analyzing the ability to do otherwise, we should consider only a forward-looking ability because choices, by their nature, are forward-looking. We don’t deliberate or make choices about the past. Choices are always about something, and those objects of choice always lie in the future, thus choices are always forward-looking. At the time when a choice is actually made, there is as of yet no “what” as in “Could have done other than what?” I have not already made the choice, so there is no established action to have done otherwise. There can only be expectation of what I will do. If my actions are in principle perfectly predictable, then I do not have the ability to do otherwise in a forward-looking sense. If my choices are in principle not predictable, given total knowledge of the present world, then I do have the ability to do otherwise in a forward-looking sense, which is the only sense that makes any sense. Given the different dynamics found at different scales, the ability to do otherwise needs to be understood as temporally asymmetric; that is, as always forward-looking; as the ability to do something which is in principle not predictable. We do have that ability, and it derives from our self-referential nature.
Self-Reference and Undecidability
The fact that I am the relevant cause of my own actions comes with another important implication: I am a causally self-referencing entity. If a molecule were the relevant cause of my action, this would not be true in the same way. The molecule has no capacity for self-reflection, but I do. I can ask myself, “What will I do? What could I do? What should I do? What do I want to do? What would I do if I wanted to do X and should do Y?” Self-referential questions like these affect the choices that I make; and those choices change the self-referential questions that I ask.
At the relevant scale, self-reference is causally important. I am a system which analyzes its own inputs, character, and potential outputs; generates new outputs based on those analyses; and feeds those new outputs back into itself as inputs which affect the outputs, which affect the system’s character. I am an output of and an input for my own processing. Framing the human self-referential nature in this way brings us to the concept of undecidability.
A system that exhibits undecidable dynamics cannot be predicted, given complete knowledge of its present state. Computer scientists and mathematicians have proven that this fundamental unpredictability shows up in some algorithmic computations, mathematical systems, and dynamical systems (including physical systems).19 Though an unpredictable dynamical system may evoke the concept of chaos, undecidability is not chaos; it is a different sort of unpredictability. IBM research scientist Charles H. Bennett makes the difference clear:
For a dynamical system to be chaotic means that it exponentially amplifies ignorance of its initial condition; for it to be undecidable means that essential aspects of its long-term behaviour—such as whether a trajectory ever enters a certain region—though determined, are unpredictable even from total knowledge of the initial condition.20
If a system exhibits undecidability, then it is unpredictable even given total knowledge of all of its constituent parts. Undecidability makes deterministic systems fundamentally unpredictable in principle, not as a result of merely lacking precise measurements. If humans can exhibit undecidability, then we meet the second main criterion for free will: the forward-looking ability to do otherwise. Scientists recently made such an argument feasible by explicating what features of a system give rise to undecidable dynamics. In 2019, Mikhail Prokopenko and his colleagues conducted a comparative formal analysis of recursive mathematical systems, Turing machines, and cellular automata. They come to a clear conclusion:
As we have shown, the capacity to generate undecidable dynamics is based upon three underlying factors: (1) the program-data duality; (2) the potential to access an infinite computational medium; and (3) the ability to implement negation.21
If humans do have these three properties, then we meet the criteria for undecidable dynamics, which means we can take actions that are fundamentally unpredictable, which means we have the ability to do otherwise in a forward-looking sense, which means we have free will.
First, consider program-data duality, which in this context is the ability for self-reference. The word “duality” simply refers to the typical distinction between program and data with which we are all familiar. A human at time 1 has a certain overall state of mind, coinciding with a certain overall physical state. The state at time 1 is a program, in that it entails implicit rules about what the system would do, given certain types of data. The streams of perceptions taken in at time 2 are data, which get processed according to the implicit rules. In addition to processing basic sense data, this duality allows for a program (or implicit set of rules encoded in the state of a human) to process other programs as data. For example, a human can process ideas, hypothetical scenarios, mathematical operations, and representations of the self as data (thus self-reference).
The question about the will can only find its answers from a scale where the will exists as a will.
The next requirement for undecidability is the potential to access an infinite computational medium. The computational medium is the substrate on which the state of the system is represented. In a computer, the computational medium would be the memory and storage. The set of all possible states of the system is called the state-space. For example, the state space of a computer would be the set of all possible configurations of its memory and storage. If we knew that a certain system had an infinite state-space, we could infer that the system has access to an infinite computational medium.
It can be informally proven that humans have an infinite state-space. How many different thoughts is it possible for a human to have? That question includes sub-questions, such as how many things is it possible for a human to see? The state of your visual perception is one small part of your overall state. Think of the number 74. Now think of the number 74 with your eyes closed. Those two occasions of thinking of 74 occupied two very different points in your state-space because of the difference in visual perception.
To roughly estimate how many overall states are possible while thinking of 74, we would need to do something like multiply the number of possible visual perceptions by the number of possible auditory perceptions by the number of possible sensations of heat and cold by the number of possible gradations of feeling sadness or happiness, and so on. Also, you may think of 74 while remembering, for example, the time you thought of 106 or 107. And the next time you think of 74, that will be yet another point in your state-space, since you’ll recall that you’ve thought of 74 before. There may be an infinite number of possible states in which you might think of 74. And there are many conceivable numbers other than 74, and many things to think about other than numbers.
An obvious objection might be that a human and his brain are physically finite. In what sense can an organ that fits inside a skull be infinite? As a starting point, consider the 100 billion neurons that make up the brain. As a simplification, a neuron can be considered to be “firing” or “not firing.” So a simplified brain has 100 billion binary cells. Such an array of cells could instantiate 2^100,000,000,000 distinct patterns of on-or-off activation. That’s a big number. For comparison, there are estimated to be roughly 10^80 atoms in the observable universe.22 The number of atoms in the universe is an infinitesimally small number compared to the number of activation patterns possible in a simplified brain. And what about a real brain? A real brain is made of neurons which are not simply on or off. Some neurons show gradations in voltage and neurotransmitter release, meaning that they have many possible states between “on” and “off.”23
Undecidability makes deterministic systems fundamentally unpredictable in principle, not as a result of merely lacking precise measurements.
Besides neurons, there are many other variables in the brain that are not captured by the simplified on/off variable. Each neuron can vary in the amount of neurotransmitter in its vesicles ready for release, and the state of the receptors on its soma and dendrites (that is, to what degree they’re blocked by other molecules). There can also be variation in the amount of neurotransmitter that is floating free at any moment in the space between any two neurons. There are minute variables that will likely never be measured yet do, theoretically, make a causal difference. For example, in what spatial direction is each neurotransmitter molecule oriented? A neurotransmitter molecule must fit into a receptor in order to carry on a signal. For the molecule to fit, it must be facing a certain direction relative to the receptor. So the spatial orientation of the molecule before binding must have some nonzero effect on the binding affinity. How many different patterns of analog spatial orientation might trillions of neurotransmitter molecules be capable of? That alone may be infinite. The variable of “firing” or “not firing” does not capture any of these variables. So the actual number of possible overall brain states is some large exponent greater than 2^100,000,000,000 which is a large exponent greater than the number of atoms in the universe.
Whether the human state-space is technically infinite or merely practically infinite (larger than any other number computed for any purpose in all of science), it will not be exhausted in the meager 100 years of a human lifespan. This means that the self-referential loops of processing do not need to stop at any predetermined iteration or level of abstraction. So for the purpose of analyzing the choices of a human, the state-space and computational medium are functionally infinite.
The last element required for undecidability is the ability to implement negation. Negation in this context refers to the ability of a logical system to produce an output which is exactly contrary to the processing which led to the output. It is equivalent to the liar paradox, which is exemplified in a statement such as “everything I say is a lie,” or more formally, “this statement is unprovable.” The liar paradox is a self-referential statement, which can not be judged to be true or false without a contradiction. Self-reference is fundamental to this paradox because the statement refers to its own validity. If humans can implement this paradoxical logic into their thinking, then humans meet this requirement for producing undecidability. The fact that humans came up with the liar paradox thousands of years ago is evidence that humans can perform the logical operation of negation.
Conclusion
All three factors underlying the capacity to generate undecidable dynamics are present in humans. First, we exhibit program-data duality when we process ideas, hypothetical scenarios, mathematical operations, and representations of ourselves as objects of thought. Next, we have the potential to access an infinite computational medium. This is demonstrated by the fact that we can think of any one of an infinite number of objects of thought, which implies an infinite state-space, which implies an infinite computational medium. Finally, we have the ability to implement negation, demonstrated by the inception of the liar paradox in the minds of humans. If these three elements are sufficient to generate undecidable dynamics, then humans are capable of generating undecidable dynamics, which means we cannot be accurately predicted. And that means we have the ability to do otherwise in the forward-looking sense.

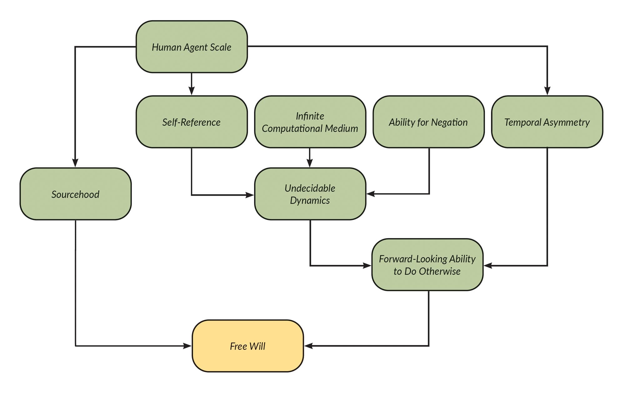
Figure 1 shows the relationships between the concepts discussed in this article. An understanding of the human agent at the scale where conscious humans actually exist leads to recognition of the self as the source of one’s actions, recognition of the relevance of temporal asymmetry to human choice, and recognition of self-reference as causally relevant to human actions. Self-reference, in combination with access to an infinite computational medium and the ability to implement negation results in undecidable dynamics. This entails the ability to do otherwise in the forward-looking sense, which is the only sense that makes any sense when temporal asymmetry is taken into account. The resulting total picture is that we (humans) meet two criteria for real free will: the forward-looking ability to do otherwise and being the source of one’s own actions.
Viewing human agents as whole humans instead of as molecules makes it clear that humans are the cause of their own actions, and also leads to a focus on the human features such as self-reference, that generate undecidable dynamics. The Stoic philosopher Epictetus was right. Neither Zeus, Bertrand Russell, nor the scientists recapitulating the latter’s argument 77 years later can diminish our free wills.